Instance Verification Kit (IVK)
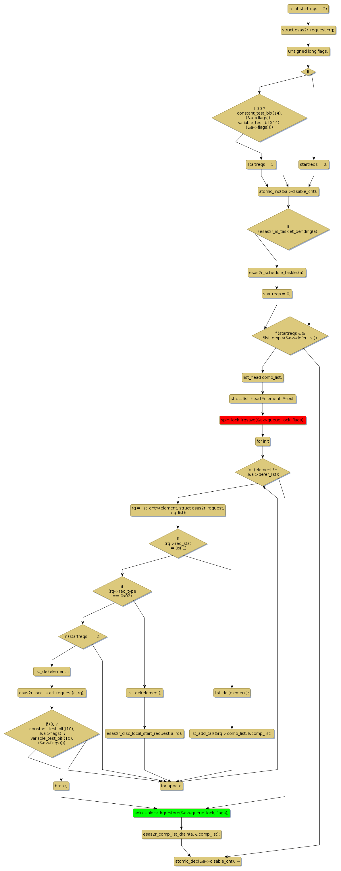
spin lock @ [9643+41+/linux-3.19-rc1/drivers/scsi/esas2r/esas2r_int.c]
Instance Signature: queue_lock
|
The Matching Pair Graph:
|
|
Function Name
|
Control Flow Graph (CFG)
|
Events Flow Graph (EFG)
|
Source Correspondence
|
|
esas2r_do_deferred_processes
|
|
|
[8734+28+/linux-3.19-rc1/drivers/scsi/esas2r/esas2r_int.c]
|